Ribozom, hem RNA hem de proteinden oluşan hücreler arası bir yapı ve hücrede protein sentezi ribozomlarda gerçekleşir. Ribozom, haberci RNA (mRNA) dizisini okur ve bu genetik kodu belirli bir amino asit dizisine çevirir; bu amino asitler uzun zincirler halinde büyür ve katlanarak proteinleri oluşturur. Uzun zamandır bilim insanları, ribozomların yapısının bir tür içindeki tüm bireylerde yaklaşık olarak aynı olduğunu varsayıyordu. Ancak Cell Genomics dergisinde yayınlanan yeni bir çalışma, rDNA’nın (ribozomal DNA) yalnızca türler arasında değil, aynı tür içerisindeki bireyler arasında da önemli ölçüde farklılık gösterebildiğini ortaya koydu. Küçük genetik farklılıklar, ribozomların yapısında ince değişimlere yol açabilirken, yapısal farklılıklar boy ve kilo gibi insan vücut özelliklerindeki çeşitliliği etkileyebilir.
Ribozom, Dünya’daki yaşamın en temel ve vazgeçilmez yapılarından biri. İnsanlarda ribozomlar yaklaşık 80 protein ve dört farklı RNA türünden oluşur. Hücrelerin yüksek protein üretim ihtiyacını karşılayabilmek için, vücudumuz ribozom üretimi için gerekli genetik talimatların yüzlerce kopyasını rDNA formunda taşır. Bu kopya sayısı bireyler arasında büyük farklılık gösterir ve insan genomunda yaklaşık 200 ila 600 arasında değişebilir.
Bilim insanları uzun süre bu çok sayıdaki rDNA kopyasının büyük ölçüde özdeş olduğunu varsayıyordu. Phys org’da yer alan habere göre, bunun nedeni, bu genom bölgesinin son derece karmaşık olması ve incelenmesinin zor olması. Nitekim standart genetik analiz yöntemlerinin çoğu bu bölgeyi göz ardı edecek şekilde tasarlanmıştı.
Genetik analiz araçlarındaki gelişmeler sayesinde, bu karmaşık yapı içinde saklı kalan detaylar ortaya çıkarıldı. rDNA’nın yalnızca kopya sayısı bakımından değil, dizilim açısından da farklılık gösterebildiği bulundu. Tek nükleotid değişimleri, eklenmeler veya silinmeler gibi küçük varyasyonlar gözlemlenmişti. Bununla birlikte, kalıtsal (germ hattı) rDNA varyasyonlarının insan özelliklerini etkileyip etkilemediği net değildi.
300 bin kişinin verileri incelendi
Araştırmacılar, UK Biobank veritabanından yaklaşık 500 bin bireyin genetik ve sağlık verilerini toplamış, ana analizlerinde ise yaklaşık 300 bin akraba olmayan bireye odaklandı. rDNA’nın karmaşık yapısı nedeniyle, yöntemlerini doğrulamak amacıyla 49 tek yumurta ikizi çifti üzerinde testler yapılmış; ikizler arasındaki farklar teknik hata olarak değerlendirilip analizden çıkarıldı.

Araştırmacılar daha sonra, bireylerin ribozomlarının ne kadarının belirli bir genetik varyasyonu taşıdığını ölçmek için özel bir hesaplama yöntemi geliştirdi. Bu varyasyonların gerçek hayattaki etkilerini incelemek amacıyla, PHESANT adlı analiz aracı kullanılarak boy, kilo ve kan belirteçleri gibi 419 özellik değerlendirildi. Ayrıca rDNA varyasyonlarının ribozomun fiziksel yapısını değiştirip değiştirmediğini öngörmek için iki boyutlu yapısal modelleme yapıldı.
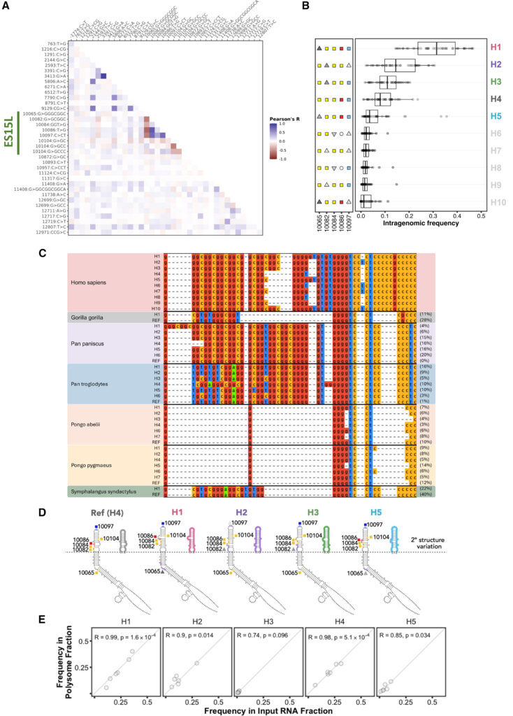
Araştırmacılar, 28S rRNA’nın “genişleme segmenti 15L” (ES15L) olarak adlandırılan bölgesinde yer alan bir genetik varyasyon kümesinin; boy, kilo ve doğum ağırlığı gibi vücut büyüklüğü özellikleriyle güçlü şekilde ilişkili olduğunu keşfetti. Bu genetik farklılıkların yalnızca pasif belirteçler olmadığı, ribozomların fiziksel yapısını ve biçimini değiştirebileceği saptandı. Ayrıca bu etkilerin, bireylerin sahip olduğu rDNA kopya sayısından bağımsız olduğu görüldü.
Çalışma, insan boyu ve kilosu gibi özellikleri şekillendiren daha önce göz ardı edilmiş bir genetik varyasyon kaynağını ortaya koyuyor ve ribozomları insan çeşitliliğine katkı sağlayan beklenmedik bir unsur olarak öne çıkıyor. Araştırmacılar, bulguların uzun süredir gizemini koruyan genişleme segmentlerinin rolünü anlamada önemli bir adım olduğunu belirtiyor.
Kaynak: Cell Genomics

